“十三五”将生态文明建设上升到国家战略上,绿色制造就注定成为全国产业升级的方向。绿色环保也是中国涂料行业发展的大方向,即是政策要求也是民心所向,在这样的大背景下,“油改水”成为涂料发展的大势所趋。
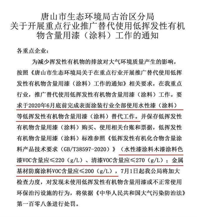
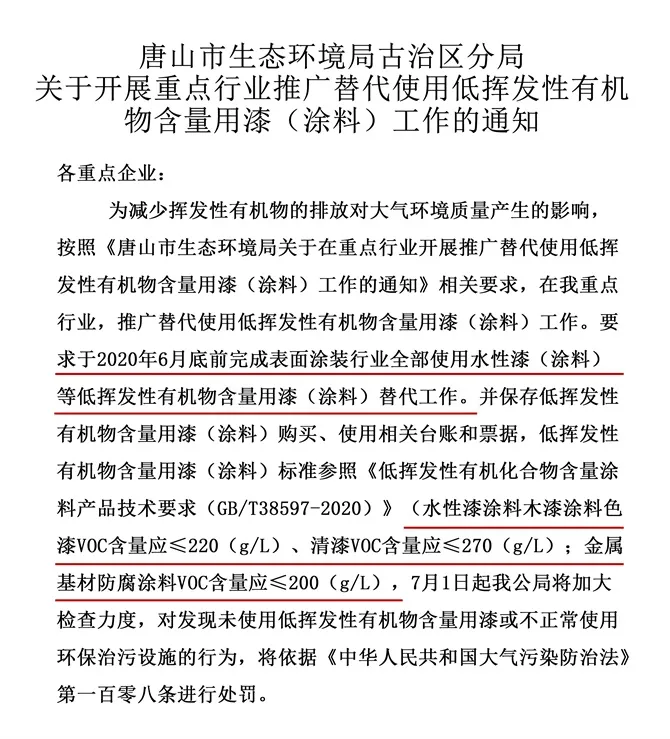
近日河北唐山市生态环境局古冶区分局发布了一则重要通知,明确了使用水性漆的截止日期,并同步了处罚依据。

通知显示,自7月1日起,唐山市有关部门对发现未使用低挥发性有机物含量用漆,或不正常使用环保治污设施的行为,将依据2018年10月26日修正版《中华人民共和国大气污染防治法》第一百零八条进行处罚,即处以20000元以上、200000元以下的罚款。

而且,类似唐山这种治理生态环境污染的地方指令,目前已经遍布河北、江苏、浙江、山东、天津、河南、重庆、广东等全国至少15个省份26个地区,其中多地都对化工企业使用水性涂料等低VOCs含量涂料做出了程度不等的明确指示。
比如根据《2020年“深圳蓝”可持续行动计划》:深圳建设项目实施VOCs排放两倍削减量替代,禁止新、改、扩建生产和使用高挥发性有机物含量涂料、油墨、胶粘剂、清洗剂等项目。
江苏无锡则推进工业企业源头替代:禁止建设生产和使用高VOCs含量的溶剂型涂料、油墨、胶粘剂等项目。工业涂装行业重点加快使用粉末、水性、高固体分、辐射固化等低VOCs含量的涂料替代溶剂型涂料。
其它地区自2018年以来治涂新政及措施见下图
地区 | 措施 |
山东临沂市兰山区 | 使用油性涂料的工业涂装、包装印刷、家具制造企业严禁白天喷涂作业,每日20:00-次日6:00为喷漆作业时间。 |
山西 | 准确识别对本地臭氧生成起关键作用的高活性VOCs类别,溯源确定本地区VOCs控制的重点污染源,在臭氧生成的高峰时段,对VOCs排放大户可中断作业工序,采取协商性减排,错时错峰生产。 |
河北石家庄 | 木制家具制造行业清漆、色漆水性涂料等低挥发性有机物含量涂料替代比例达到60%;汽车制造(罩光漆除外)全面推广使用低挥发性有机物含量涂料。 |
河南开封 | 大力推广使用低VOCs含量涂料、油墨、胶粘剂,在技术成熟的家具等行业,全面推进源头替代。使用的原辅材料VOCs含量(质量比)低于10%的工序,可不要求采取无组织排放收集措施。 |
河南洛阳 | 严格建设项目环境准入提高涉VOCs排放行业环保准入门槛,城市建成区内不再新建涉VOCs项目,城市区现有涉VOCs项目改、扩建不得增加VOCs排放量;禁止新、改、扩建生产和使用高VOCs含量的溶剂型涂料、油墨、胶粘剂的企业项目。积极推进工业、建筑、汽修等行业使用低(无)VOCs含量原辅材料和产品。 |
北京 | 工业涂装、家具制造等重点行业企业实施“一厂一策”治理。在生产、流通、使用各环节加强对建筑涂料和胶粘剂的抽检、曝光,汽修企业在用喷烤漆房完成标准化治理改造。 |
天津 | 151家工业企业完成挥发性有机物深度治理,道路桥梁施工及养护作业使用水性涂料。 |
重庆沙坪坝 | 在强化汽修行业喷涂管控方面,全区37家有喷涂工艺的汽修店将不得在12:00—19:00期间进行喷涂作业。 |
重庆万盛经开区 | 鼓励工业涂装、家具制造、包装印刷等行业在臭氧高发时期(4—9月)、高发时段(12:00—19:00)调整安排无VOCs产生工序,或者夜间错时生产,减少VOCs排放。4—9月避免开展涉VOCs排放作业。确需施工的,作业时间避开每日12:00—19:00,并使用水性涂料等低VOCs含量的涂料。 |
江苏徐州 | 对一些涉VOCs产排工序不影响整体生产的行业,对涉VOCs产排工序实施9:00—16:00错峰生产。如过渡期未能完成,涉VOCs排放工段或工序自6月1日起实施9:00—16:00错峰生产。对户外施工工程,比如建筑墙体涂刷、市政工程室外涂刷喷涂等,在保证施工进度前提下,涉VOCs排放工段实施12:00—18:00错峰生产。 |
江苏南京 | 5月—9月,在臭氧污染超标预警情况下,对大中型装修、外立面改造、道路画线作业等作业中,涉及喷涂、油漆等有VOCs排放的工序实施错峰施工,原则上10点至16点不开展相关作业。 |
江苏连云港 | 在实施年度VOCs控制方案的基础上,紧盯重点时段、重点行业,原则上重点行业减排比例不低于30%。禁止建筑施工使用溶剂型涂料。 |
江苏常州 | 表面涂装行业VOCs专项整治。继续推广使用低VOCs的油漆、涂料。重点对金属、塑料表面涂装过程中产生的VOCs进行整治。 |
湖南益阳 | 2020年底前,全面完成省定7个VOCs污染治理任务,加油站、储油库、油罐车基本完成油气回收治理工作 |
四川成都 | 汽修行业全面推广使用低挥发性涂料,采用高效涂装工艺,完善有机废气收集和处理系统,取缔露天、敞开式喷涂及无证喷涂作业。 |
浙江余杭区 | 每年5月1日至9月30日光照强烈时段,对大中型房屋和市政设施装修等室外作业(道路应急抢修除外)中,涉及使用涂料、油漆等有VOCs排放的工序实施错峰施工,即10点至16点之间不得作业。 |
浙江金华 | 鼓励重点VOCs企业在夏秋季(5—10月)避免或减少涉VOCs工序生产,在臭氧污染易发时段(12:00—17:00)采取调序生产。 |
广东东莞 | 7月底前,全面完成制鞋行业低VOCs含量原辅材料替代工程,完成不少于100家家具制造、工业涂装等重点行业企业低VOCs含量原辅材料替代工程。10月底前,完成市级以上VOCs重点监管企业的“一企一策”综合整治与核实工作。 |
云南普洱 | 当可能出现轻度及以上污染天气时,立即采取错峰建设,停止室外喷涂、市政道路划线、栏杆喷涂等使用有机溶剂的作业,建成区内的汽车维修行业(4S店)停止喷涂、晾置、烤漆等经营活动。对挥发性有机物年排放量大于1吨企业,达不到综合治理相关要求的严格限产50%。 |
江西婺源 | 推进有机化工、表面涂装等行业重点企业建设、改造、升级一批挥发性有机物(VOCs)废气收集和治理设施,大幅提高VOCs无组织排放收集率和废气处理效率。 |
国内“油改水”已经走过了十余年历程,成绩斐然。目前特别是在木家具、集装箱、乘用车、工程机械、轨道交通等领域推进情况良好。
水性涂料的最大特点是以水取代溶剂做稀释剂,从根本上减少了涂料中溶剂含量,能够避免生产、施工过程中因溶剂挥发而产生的火灾隐患,以及溶剂对人体的健康危害,可降低94%以上的VOCs排放。

无穷花水漆品牌创建于1998年,二十年来,本着“做最优质的水漆,做最好的水性漆生产企业”的愿景,始终以“为人类健康生活,多做实事”为使命,专注于环保水漆的研发与生产,不断引领行业升级,服务企业超三百万用户。产品全方位覆盖全行业。广泛应用于家具、户外木器、内墙外墙、汽车喷涂、军工、机械设备、化工、船舶、建筑、钢结构等领域的防腐与装饰。
随着全国各地陆续出台和落实相关支持政策,涂料“油改水”已被推向前台,未来将承载起越来越重要的替代使命。